Researchers explain why decaying SARS-CoV-2 antibodies in blood are not a problem after vaccination

One way messenger RNA (mRNA) vaccines provide robust protection against the severe acute respiratory syndrome coronavirus 2 (SARS-CoV-2) is by creating memory B cells that can detect the spike protein. Previous work has shown that the COVID-19 vaccine induces a robust germinal center response.

When there is antigenic stimulation, naive B cells can differentiate into plasmablasts with low-affinity antibodies or with the use of lymphoid structures known as germinal centers, naive B cells can gain affinity-enhancing somatic hypermutations that later differentiate into memory B cells and long-lived bone marrow plasma cells. However, whether the vaccine-induced germinal center response is the underlying cause for the increase in affinity-matured bone marrow-resident plasma cells after immunization remains under investigation.

A new study published in the preprint bioRxiv* server suggests vaccination helps to inflate the number of somatic hypermutations acquired by B cells. The increase in somatic hypermutations allows for an accumulation of highly matured bone marrow plasma cells.

Their results can provide a basis to understanding how mRNA vaccines can elicit strong antibody responses against viruses and apply this to other viral infections such as influenza, malaria, and HIV.

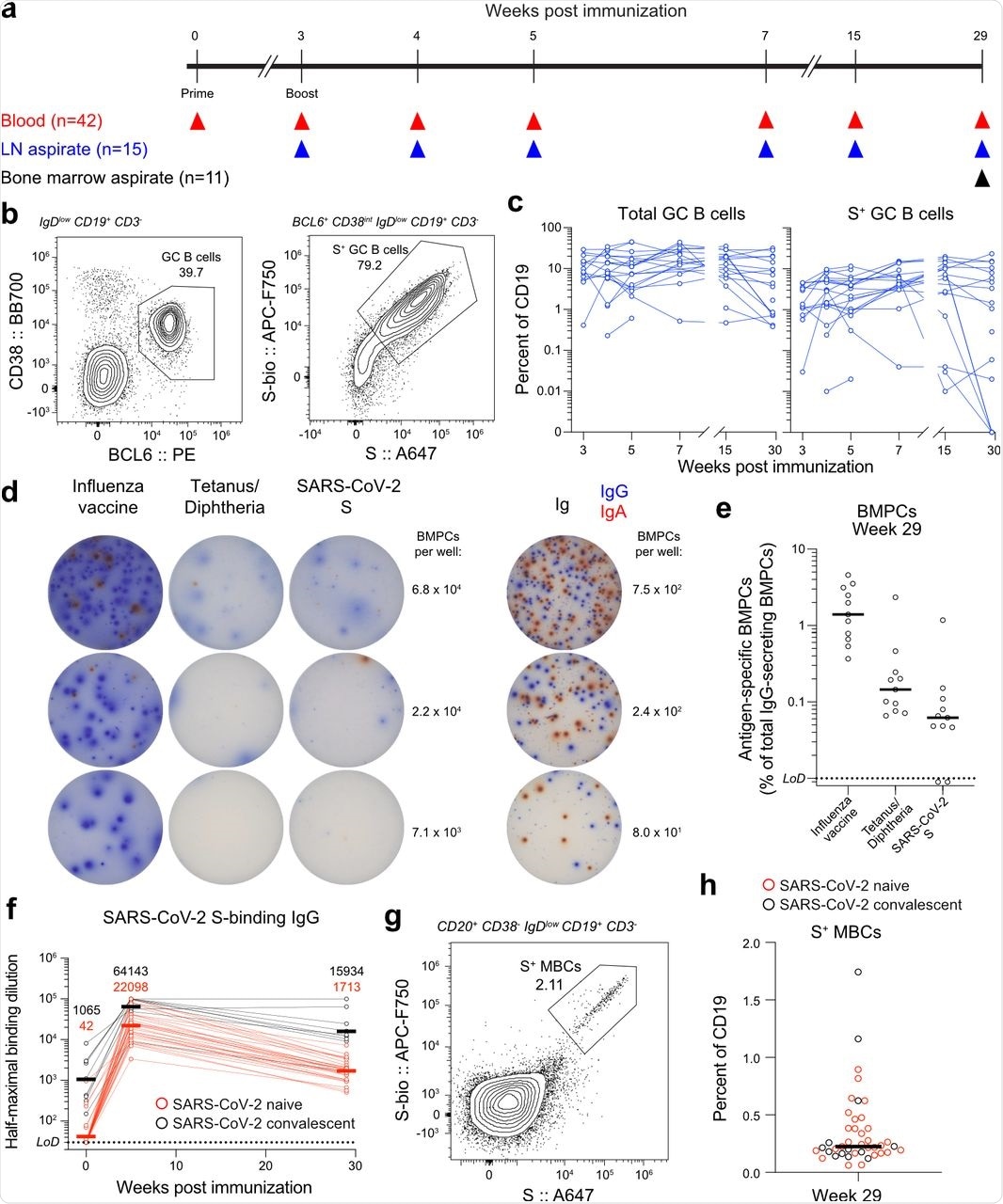
Persistence of humoral immune responses to SARS-CoV-2 mRNA vaccination. a, Study design. Forty-three healthy adult volunteers (13 with a history of SARS-CoV-2 infection) were enrolled, followed by BNT162b2 mRNA SARS-CoV-2 vaccination. Blood (n=42) was collected before immunization, and at 3, 4, 5, 7, 15, and 29 weeks after primary immunization. For 15 participants without a history of SARS-CoV-2 infection, aspirates of ipsilateral axillary lymph nodes were collected at 3, 4, 5, 7, 15, and 29 weeks after primary vaccination. For 11 participants without a history of SARS-CoV-2 infection, aspirates of bone marrow were collected at 29 weeks after primary vaccination. b, Representative flow cytometry plots of GC B cells (CD19+ CD3− IgDlow BCL6+ CD38int live singlet lymphocytes) and SARS-CoV-2 S staining on GC B cells in draining lymph nodes 29 weeks post-vaccination. c, Kinetics of total (left) and S+ GC B cells (right) as gated in b. d, Representative ELISpot wells coated with the indicated antigens or anti-immunoglobulin and developed in blue and red for IgG and IgA, respectively, after plating the indicated numbers of magnetically enriched BMPCs. e, Frequencies of BMPCs secreting IgG antibodies specific for the indicated antigens 29 weeks after vaccination. f, Plasma IgG titers against SARS-CoV-2 S measured by ELISA in participants without (red) and with (black) a history of SARS-CoV-2 infection. Horizontal lines indicate geometric means, also shown above time points. Results are from one experiment performed in duplicate. g, Representative flow cytometry plot of SARS-CoV-2 S staining on MBCs (CD20+ CD38− IgDlow CD19+ CD3− live singlet lymphocytes) in blood 29 weeks after primary vaccination. h, Frequencies of S+ MBCs in participants without (red) and with (black) a history of SARS-CoV-2 infection as gated in g. Horizontal lines indicate median values in e and h. Dotted lines indicate limits of detection in e and f. Symbols at each time point represent one sample in c (n=15), e (n=11), f (n=38), and h (n=42).
Persistence of humoral immune responses to SARS-CoV-2 mRNA vaccination. a, Study design. Forty-three healthy adult volunteers (13 with a history of SARS-CoV-2 infection) were enrolled, followed by BNT162b2 mRNA SARS-CoV-2 vaccination. Blood (n=42) was collected before immunization, and at 3, 4, 5, 7, 15, and 29 weeks after primary immunization. For 15 participants without a history of SARS-CoV-2 infection, aspirates of ipsilateral axillary lymph nodes were collected at 3, 4, 5, 7, 15, and 29 weeks after primary vaccination. For 11 participants without a history of SARS-CoV-2 infection, aspirates of bone marrow were collected at 29 weeks after primary vaccination. b, Representative flow cytometry plots of GC B cells (CD19+ CD3− IgDlow BCL6+ CD38int live singlet lymphocytes) and SARS-CoV-2 S staining on GC B cells in draining lymph nodes 29 weeks post-vaccination. c, Kinetics of total (left) and S+ GC B cells (right) as gated in b. d, Representative ELISpot wells coated with the indicated antigens or anti-immunoglobulin and developed in blue and red for IgG and IgA, respectively, after plating the indicated numbers of magnetically enriched BMPCs. e, Frequencies of BMPCs secreting IgG antibodies specific for the indicated antigens 29 weeks after vaccination. f, Plasma IgG titers against SARS-CoV-2 S measured by ELISA in participants without (red) and with (black) a history of SARS-CoV-2 infection. Horizontal lines indicate geometric means, also shown above time points. Results are from one experiment performed in duplicate. g, Representative flow cytometry plot of SARS-CoV-2 S staining on MBCs (CD20+ CD38− IgDlow CD19+ CD3− live singlet lymphocytes) in blood 29 weeks after primary vaccination. h, Frequencies of S+ MBCs in participants without (red) and with (black) a history of SARS-CoV-2 infection as gated in g. Horizontal lines indicate median values in e and h. Dotted lines indicate limits of detection in e and f. Symbols at each time point represent one sample in c (n=15), e (n=11), f (n=38), and h (n=42).

This news article was a review of a preliminary scientific report that had not undergone peer-review at the time of publication. Since its initial publication, the scientific report has now been peer reviewed and accepted for publication in a Scientific Journal. Links to the preliminary and peer-reviewed reports are available in the Sources section at the bottom of this article. View Sources

Antigen GC B-cell response six months after vaccination

The researchers followed up with participants of a previous study who had received both doses of the Pfizer-BioNTech mRNA COVID-19 vaccine to measure their immune levels.

After 29 weeks from the primary vaccination, the team collected blood samples, fine needle aspirates of the draining axillary lymph nodes, and bone marrow specimens. All participants had no previous exposure or SARS-CoV-2 infection.

The researchers found germinal center B cells in all 15 participants who allowed for fine-needle aspirates. About 14 participants who had fine-needle aspirates collected before week 29 showed a range of SARS-CoV-2-spike protein binding antigen-specific germinal center B cell responses.

Ten of the 15 participants with fine-needle aspirate samples showed signs of spike protein-binding germinal center B cells. The findings indicate more than half of participants had an antigen-specific germinal center B cell response six months after immunization.

Antigen-specific bone marrow plasma cells found after immunization

The researchers collected bone marrow specimens from participants 29 weeks after vaccination to measure bone marrow plasma cells.

They measured the amount of IgG and IgA antibodies secreted from bone marrow plasma cells and compared the levels to those secreted for the flu virus, SARS-CoV-2 spike protein, or the tetanus-diphtheria vaccine.

About 11 participants who received either the flu or tetanus shot showed detectable influenza- and tetanus-diphtheria vaccine-specific IgG-secreting bone marrow plasma cells. When exposed to the SARS-CoV-2 spike protein, 9 of 11 participants showed a response in the form of SARS-CoV-2 S-binding IgG secreting bone marrow plasma cells.

However, IgA-secreting bone marrow plasma cells specific for the SARS-CoV-2 spike protein were below the detection level.

Every participant showed IgG antibodies specific for the spike protein and circulating spike protein-specific memory B cells 29 weeks after immunization. People who were vaccinated but had a prior COVID-19 infection showed significantly higher anti-S IgG titers 5 and 29 weeks after vaccination.

IgG antibodies did decrease after a peak stemming from the second vaccination. Still, they continued to show detectable levels six months after vaccination.

Additionally, all vaccinated participants had memory B cells specifically targeting the spike protein. The median frequency for CD19+ circulating B cells was 0.23%, indicating a robust and enduring humoral response.

Somatic hypermutations accumulate and help with differentiation

The researchers tracked more than 1,500 vaccine-induced B cell clones to observe for any changes over time. There they found a gradual accumulation of somatic hypermutations with germinal center B cell compartments.

The buildup of somatic hypermutations pivoted B germinal center B cells to lymph node plasma cells in the lymph node and eventually into mature bone marrow plasma cells.

The number of mature bone marrow plasma cells is associated with SARS-CoV-2 antibody levels. More maturation of bone marrow plasma cells was observed 6 months after vaccination rather than 2 weeks after.

This news article was a review of a preliminary scientific report that had not undergone peer-review at the time of publication. Since its initial publication, the scientific report has now been peer reviewed and accepted for publication in a Scientific Journal. Links to the preliminary and peer-reviewed reports are available in the Sources section at the bottom of this article. View Sources

Journal references:

Article Revisions

  • Apr 27 2023 - The preprint preliminary research paper that this article was based upon was accepted for publication in a peer-reviewed Scientific Journal. This article was edited accordingly to include a link to the final peer-reviewed paper, now shown in the sources section.
Jocelyn Solis-Moreira

Written by

Jocelyn Solis-Moreira

Jocelyn Solis-Moreira graduated with a Bachelor's in Integrative Neuroscience, where she then pursued graduate research looking at the long-term effects of adolescent binge drinking on the brain's neurochemistry in adulthood.

Citations

Please use one of the following formats to cite this article in your essay, paper or report:

  • APA

    Solis-Moreira, Jocelyn. (2023, April 27). Researchers explain why decaying SARS-CoV-2 antibodies in blood are not a problem after vaccination. News-Medical. Retrieved on January 19, 2026 from https://www.appetitesciencelab.com/news/20211108/Researchers-explain-why-decaying-SARS-CoV-2-antibodies-in-blood-are-not-a-problem-after-vaccination.aspx.

  • MLA

    Solis-Moreira, Jocelyn. "Researchers explain why decaying SARS-CoV-2 antibodies in blood are not a problem after vaccination". News-Medical. 19 January 2026. <https://www.appetitesciencelab.com/news/20211108/Researchers-explain-why-decaying-SARS-CoV-2-antibodies-in-blood-are-not-a-problem-after-vaccination.aspx>.

  • Chicago

    Solis-Moreira, Jocelyn. "Researchers explain why decaying SARS-CoV-2 antibodies in blood are not a problem after vaccination". News-Medical. https://www.appetitesciencelab.com/news/20211108/Researchers-explain-why-decaying-SARS-CoV-2-antibodies-in-blood-are-not-a-problem-after-vaccination.aspx. (accessed January 19, 2026).

  • Harvard

    Solis-Moreira, Jocelyn. 2023. Researchers explain why decaying SARS-CoV-2 antibodies in blood are not a problem after vaccination. News-Medical, viewed 19 January 2026, https://www.appetitesciencelab.com/news/20211108/Researchers-explain-why-decaying-SARS-CoV-2-antibodies-in-blood-are-not-a-problem-after-vaccination.aspx.

Comments

The opinions expressed here are the views of the writer and do not necessarily reflect the views and opinions of News Medical.
Post a new comment
Post

Sign in to keep reading

We're committed to providing free access to quality science. By registering and providing insight into your preferences you're joining a community of over 1m science interested individuals and help us to provide you with insightful content whilst keeping our service free.

or

While we only use edited and approved content for Azthena answers, it may on occasions provide incorrect responses. Please confirm any data provided with the related suppliers or authors. We do not provide medical advice, if you search for medical information you must always consult a medical professional before acting on any information provided.

Your questions, but not your email details will be shared with OpenAI and retained for 30 days in accordance with their privacy principles.

Please do not ask questions that use sensitive or confidential information.

Read the full Terms & Conditions.

You might also like...
Routine blood test may flag hidden osteoporosis risk, study finds