Fibrin immunotherapy may resolve blood clotting induced by SARS-CoV-2

A group of researchers from the United States discovered that the spike glycoprotein of the severe acute respiratory syndrome coronavirus 2 (SARS-CoV-2) can induce the formation of highly inflammatory blood clots amenable to neutralization by a fibrin-targeting monoclonal antibody – opening the door for a completely new strategy to reduce thrombotic inflammation in coronavirus disease 2019 (COVID-19). The paper is currently available on the bioRxiv* preprint server while it undergoes peer review.

*Important notice: bioRxiv publishes preliminary scientific reports that are not peer-reviewed and, therefore, should not be regarded as conclusive, guide clinical practice/health-related behavior, or treated as established information.

Tenacious and life-threatening thrombotic events are one of the hallmarks of COVID-19, as aberrant blood clots can form in various organs and result in substantial morbidity and mortality. A triad of inflammation, disease severity, and hypercoagulable state are found underneath such clotting complications.

Nonetheless, such clinical course is somewhat puzzling, as other inflammatory conditions (various respiratory diseases and/or sepsis) are not linked to abnormal clotting traits or disproportionate burden of thrombotic events.

Conversely, even young COVID-19 patients with milder symptoms can be affected by pulmonary embolism, stroke, and sudden death. In addition, persistent clotting pathology is even characteristic of so-called “long-COVID.”

Such hypercoagulable states in COVID-19 are linked with inflammation and the development of fibrin clots resistant to degradation despite appropriate anticoagulation efforts, suggesting a hitherto unknown process of abnormal blood clot formation in COVID-19.

As a result, there is a working hypothesis that SARS-CoV-2 can directly affect both structural and functional properties of blood clots. This question prompted a group of scientists (led by Dr. Jae Kyu Ryu from Gladstone Institutes in San Francisco and the University of California San Francisco) to determine the exact mechanism of blood clots formation and identify potential treatments.

Optimized platforms for blood clotting research

In this study, the researchers have developed an experimental platform to study the delicate interplay between fibrin and SARS-CoV-2 spike glycoprotein in both in vitro and in vivo conditions. Some of the methods used were scanning electron microscopy and mice models.

Furthermore, to determine whether patients with COVID-19 produce autoantibodies against abnormal blood clots, they have tested autoantibody responses to fibrin using a novel fibrin autoantibody discovery platform optimized for screening patient samples.

For that purpose longitudinally collected serum samples have been used, ranging from acute to convalescent (recovery) disease stages. Their sample repertoire has been derived from 54 asymptomatic, mild, and severe COVID-19 patients requiring admission to the intensive care units.

This research group has also tested the effects of 5B8, a monoclonal antibody generated against a specific fibrin epitope – primarily with the aim to harness such selectivity to suppress fibrin-induced inflammation without the alteration of the normal hemostasis.

Denser blood clots and fibrin autoantibodies

The study has shown that spike glycoprotein from SARS-CoV-2 can bind to the blood coagulation factor fibrinogen and induce structurally abnormal, rougher, and more dense blood clots with better proinflammatory activity. Fibrin polymerization was also increased, as evidenced by the incubation of spike glycoprotein with healthy donor plasma.

Furthermore, SARS-CoV-2 viral particles enhanced the activation of fibrin-mediated microglia and induced fibrinogen-dependent lung pathology. On the other hand, when the aforementioned novel monoclonal antibody 5B8 was used, thrombotic inflammation was strongly inhibited.

In any case, fibrin autoantibodies were pervasive in all three groups of COVID-19 patients and they persevered during the convalescent stage but were very sparse in healthy donor controls or in study subjects that presented with non-COVID respiratory diseases.

The described mechanism might actually be in play at sites of local fibrin deposition and injury of small blood vessels, sustaining an inflammatory and hypercoagulable state (as seen in COVID-19 patients) that could be a key facet not only in the acute infection but also in long COVID.

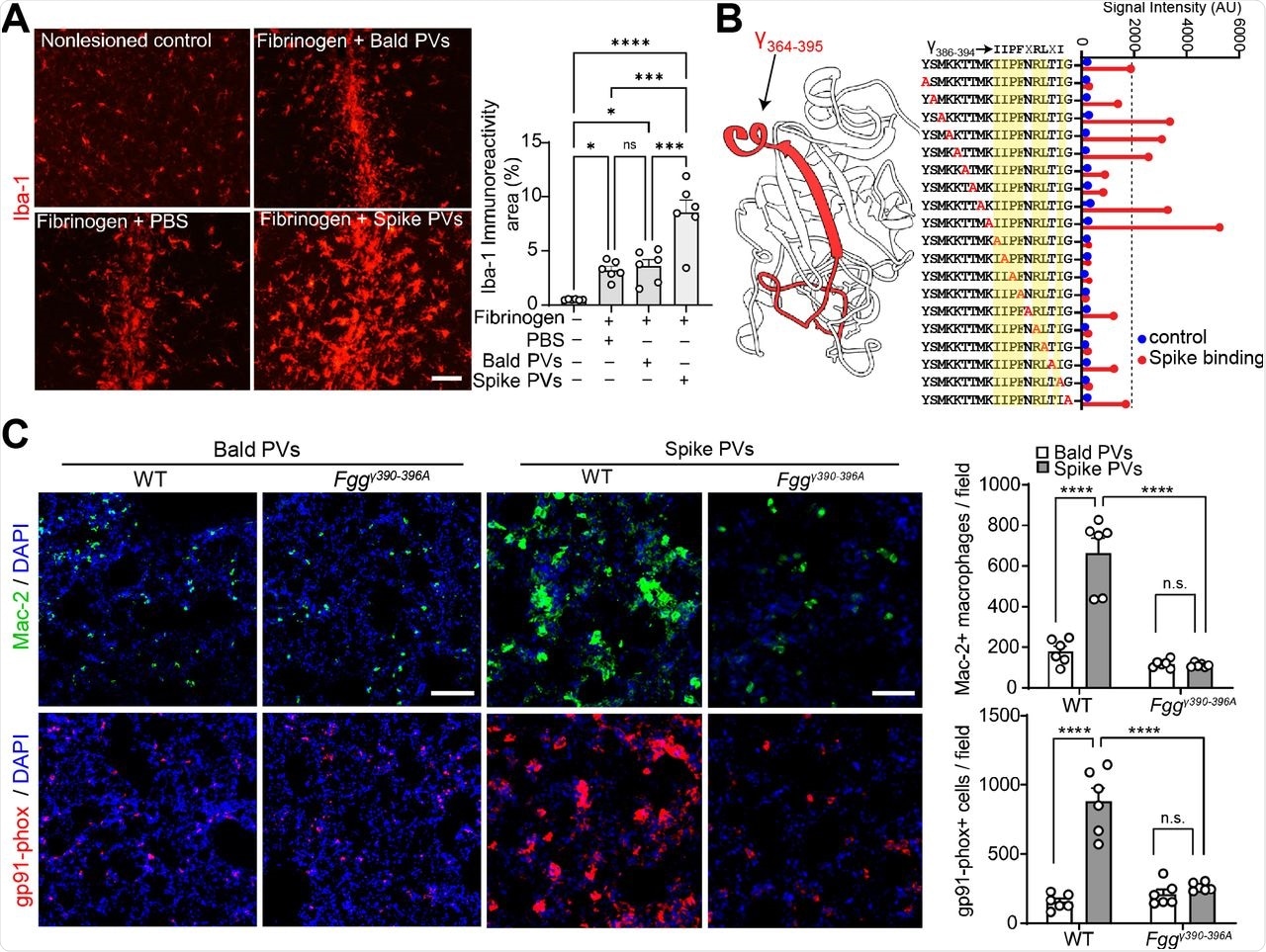
The fibrin γ377–395 cryptic epitope is required for innate immune activation by SARS CoV-2 Spike. (A) Microscopy of brain sections from control or stereotaxic co-injection of fibrinogen with PBS, BALD, or Spike PVs, showing Iba-1 immunoreactivity. Scale bar, 50 µm. Data are from n = 6 mice per group (mean ± s.e.m.). *P < 0.05, ***P < 0.001, ****P < 0.0001 (one-way ANOVA with Tukey’s multiple comparisons test). n.s., not significant. (B) Structural map of the carboxyl-terminal γ-chain (white) showing the mapped Spike-binding epitope γ364-395 (red). Alanine scanning mutagenesis of peptide γ377-395 blotted with His-tagged Spike protein. Signal intensity bar graph of the binding of Spike to sequential Ala substituted peptides (red). Residues with low signal intensity upon Ala substitution required for binding are highlighted yellow. (C) Microscopy of lung sections from WT and Fggγ390-396A mice 24 h after injection of BALD or Spike PVs showing immunoreactivity for Mac-2 and gp91-phox. Scale bars, 50 μm. Data are from n = 6 mice per group (mean ± s.e.m.). ***P < 0.001, ****P < 0.0001 (two-way ANOVA with Tukey’s multiple comparisons test).
The fibrin γ377–395 cryptic epitope is required for innate immune activation by SARS CoV-2 Spike. (A) Microscopy of brain sections from control or stereotaxic co-injection of fibrinogen with PBS, BALD, or Spike PVs, showing Iba-1 immunoreactivity. Scale bar, 50 µm. Data are from n = 6 mice per group (mean ± s.e.m.). *P < 0.05, ***P < 0.001, ****P < 0.0001 (one-way ANOVA with Tukey’s multiple comparisons test). n.s., not significant. (B) Structural map of the carboxyl-terminal γ-chain (white) showing the mapped Spike-binding epitope γ364-395 (red). Alanine scanning mutagenesis of peptide γ377-395 blotted with His-tagged Spike protein. Signal intensity bar graph of the binding of Spike to sequential Ala substituted peptides (red). Residues with low signal intensity upon Ala substitution required for binding are highlighted yellow. (C) Microscopy of lung sections from WT and Fggγ390-396A mice 24 h after injection of BALD or Spike PVs showing immunoreactivity for Mac-2 and gp91-phox. Scale bars, 50 μm. Data are from n = 6 mice per group (mean ± s.e.m.). ***P < 0.001, ****P < 0.0001 (two-way ANOVA with Tukey’s multiple comparisons test).

Deciphering enigmatic coagulation events

These findings now reveal that coagulopathy is not a mere consequence of inflammation. Essentially, the interaction of SARS-CoV-2 spike glycoprotein with fibrinogen and fibrin can give rise to abnormal blood clot formation, driving, in turn, inflammatory processes.

“The identification of SARS-CoV-2 spike protein as a fibrinogen binding partner provides a mechanistic basis for the formation of abnormal clots with enhanced inflammatory properties”, explain study authors in this medRxiv paper.

“Our data shed new light on the enigmatic coagulopathy found in COVID-19 revealing a causal role for fibrinogen in thromboinflammation – even independent of active viral replication”, they add.

Taken everything into account, these valuable findings identify anti-fibrin autoimmune responses in patients with COVID-19 and show a robust protective potential of fibrin-targeting immunotherapy. Moreover, human fibrin autoantibodies in COVID-19 may have biomarker value, but this warrants additional studies.

*Important notice: bioRxiv publishes preliminary scientific reports that are not peer-reviewed and, therefore, should not be regarded as conclusive, guide clinical practice/health-related behavior, or treated as established information.

Journal reference:
Dr. Tomislav Meštrović

Written by

Dr. Tomislav Meštrović

Dr. Tomislav Meštrović is a medical doctor (MD) with a Ph.D. in biomedical and health sciences, specialist in the field of clinical microbiology, and an Assistant Professor at Croatia's youngest university - University North. In addition to his interest in clinical, research and lecturing activities, his immense passion for medical writing and scientific communication goes back to his student days. He enjoys contributing back to the community. In his spare time, Tomislav is a movie buff and an avid traveler.

Citations

Please use one of the following formats to cite this article in your essay, paper or report:

  • APA

    Meštrović, Tomislav. (2021, October 17). Fibrin immunotherapy may resolve blood clotting induced by SARS-CoV-2. News-Medical. Retrieved on January 17, 2026 from https://www.appetitesciencelab.com/news/20211017/Fibrin-immunotherapy-may-resolve-blood-clotting-induced-by-SARS-CoV-2.aspx.

  • MLA

    Meštrović, Tomislav. "Fibrin immunotherapy may resolve blood clotting induced by SARS-CoV-2". News-Medical. 17 January 2026. <https://www.appetitesciencelab.com/news/20211017/Fibrin-immunotherapy-may-resolve-blood-clotting-induced-by-SARS-CoV-2.aspx>.

  • Chicago

    Meštrović, Tomislav. "Fibrin immunotherapy may resolve blood clotting induced by SARS-CoV-2". News-Medical. https://www.appetitesciencelab.com/news/20211017/Fibrin-immunotherapy-may-resolve-blood-clotting-induced-by-SARS-CoV-2.aspx. (accessed January 17, 2026).

  • Harvard

    Meštrović, Tomislav. 2021. Fibrin immunotherapy may resolve blood clotting induced by SARS-CoV-2. News-Medical, viewed 17 January 2026, https://www.appetitesciencelab.com/news/20211017/Fibrin-immunotherapy-may-resolve-blood-clotting-induced-by-SARS-CoV-2.aspx.

Comments

The opinions expressed here are the views of the writer and do not necessarily reflect the views and opinions of News Medical.
Post a new comment
Post

Sign in to keep reading

We're committed to providing free access to quality science. By registering and providing insight into your preferences you're joining a community of over 1m science interested individuals and help us to provide you with insightful content whilst keeping our service free.

or

While we only use edited and approved content for Azthena answers, it may on occasions provide incorrect responses. Please confirm any data provided with the related suppliers or authors. We do not provide medical advice, if you search for medical information you must always consult a medical professional before acting on any information provided.

Your questions, but not your email details will be shared with OpenAI and retained for 30 days in accordance with their privacy principles.

Please do not ask questions that use sensitive or confidential information.

Read the full Terms & Conditions.

You might also like...
Simple blood test maps hidden Alzheimer’s disease changes