Scientists evaluate SARS-CoV-2 infection risks in livestock, poultry, pets and wildlife

A large-scale single-cell screening endeavor on a wide variety of animals showed that cells targeted by the severe acute respiratory syndrome coronavirus 2 (SARS-CoV-2) are most abundant in cats, but are also found in other animals – unveiling a valuable resource for controlling the ongoing disruptive coronavirus disease (COVID-19) pandemic. The study is freely available on the bioRxiv* preprint server.

The co-evolution of viruses and hosts has been underway for millions of years, collectively shaping the immune landscape of various animal species, as well as the host range of different viral agents.

The bat has been put forward as the original host of SARS-CoV-2; nonetheless, the transmission from bats to humans necessitates intermediate hosts as well. Several studies have linked pangolins, dogs, cats, and hamsters with SARS-CoV-2 infection and subsequent transmission.

Novel Coronavirus SARS-CoV-2: This scanning electron microscope image shows SARS-CoV-2 (round gold objects) emerging from the surface of cells cultured in the lab.  Credit: NIAID-RML

Novel Coronavirus SARS-CoV-2: This scanning electron microscope image shows SARS-CoV-2 (round gold objects) emerging from the surface of cells cultured in the lab. SARS-CoV-2, also known as 2019-nCoV, is the virus that causes COVID-19. The virus shown was isolated from a patient in the U.S. Credit: NIAID-RML

This news article was a review of a preliminary scientific report that had not undergone peer-review at the time of publication. Since its initial publication, the scientific report has now been peer reviewed and accepted for publication in a Scientific Journal. Links to the preliminary and peer-reviewed reports are available in the Sources section at the bottom of this article. View Sources

Moreover, viral receptors can be considered as fundamental determinants for virus entry. Hence understanding receptor expression patterns are crucial for elucidating intra-species and inter-species transmission of viruses.

Previous studies have shown that animal tissues have a high heterogeneity in terms of cellular composition and gene expression profiles. At the same time, the ACE2 receptor (which is used by SARS-CoV-2 for cell entry) is only expressed in a small array of specific cell populations.

Consequently, the single-cell analysis of SARS-CoV-2 target cells represents a rather enticing field to investigate, and this complex research area was recently tackled by a large number of researchers from China, Denmark, the United Kingdom, and the United States.

Devising a single-cell transcriptome analysis

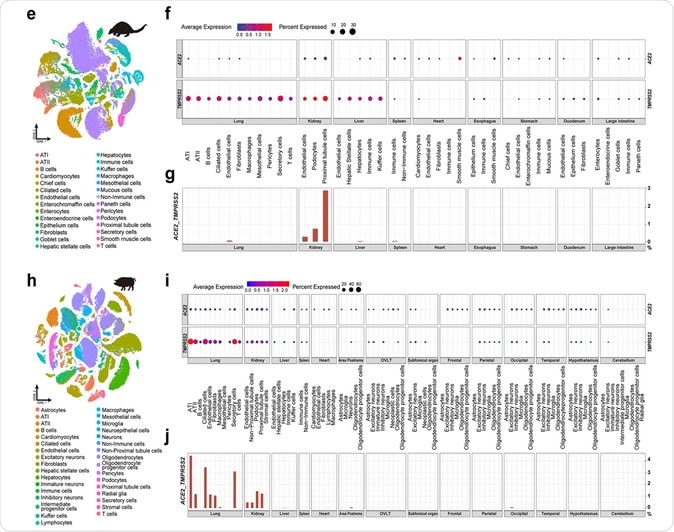
The researchers built the single-cell atlas for pets, livestock, poultry, and wildlife. They then screened putative SARS-CoV-2 target cells, indicated by the co-expression patterns of ACE2 entry receptor and TMPRSS entry activator. A systematic evaluation of their susceptibility followed this.

A total of 11 samples were collected for the purposes of this study, including four pets (cat, dog, hamster, and lizard), two livestock (pig and goat), four poultry (chicken, goose, duck, and pigeon) and one wild animal (pangolin).

The pets were bought from a pet market, while the livestock and poultry were purchased from an agricultural market. In addition, the sole pangolin sample was collected from a dead animal and immediately stored in a freezer after dissection.

"To investigate the susceptibility of host cells to different kinds of viruses, we screened the expression patterns of 114 receptors of 144 viruses (representing 26 virus families) in distinct organs of the cat, pangolin, and pig and the lung of pets, livestock, poultry and wildlife in an unbiased manner, resulting in a comprehensive atlas of virus target cells", explain study authors the crux of their methodological approach.

Cell clustering was performed with the use of a Seurat computational clustering tool, whereas cell-type annotation has been conducted in accordance with cluster differentially expressed genes and the expression of canonical cell type markers.

SARS-CoV-2 target cells predominate in cats

This study identified the presence of SARS-CoV-2 target cells in distinct tissues of cat, pangolin, and hamster, which was indicated by the concomitant expression of SARS-CoV-2 entry factors: ACE2 and TMPRSS2 (the latter being responsible for priming the viral spike protein used for cell entry).

The most notable finding was that the proportion of SARS-CoV-2 target cells in the cat was considerably higher than other investigated species; however, SARS-CoV-2 target cells were also detected in multiple cell types of domestic pig.

"This implies the necessity to carefully evaluate the risk of cats during the current COVID-19 pandemic and keep pigs under surveillance for the possibility of becoming intermediate hosts in future coronavirus outbreaks", elucidate study authors.

When frequencies of SARS-CoV-2 target lung cells were compared across different species, the researchers noticed that the cat clearly outweighed other species. More specifically, the percentage was 13.2% in ciliated feline cells, compared to pigs (3.4%) and hamsters (3.9%).

Furthermore, the obtained points towards the conclusion that the co-expression of ACE2 and TMPRSS2 is quite rare in dog lung cells, and completely absent in poultry lung cells (i.e., chicken, goose, duck, and pigeon).

A novel approach as a blueprint for future research

This study definitely reveals a novel strategy to discover putative susceptible hosts, as the distribution of viral target cells in distinct cell populations enables susceptibility screening of all existing viruses (by utilizing virus receptor information) on all existing species (utilizing single-cell RNA sequencing data) in an unbiased manner.

"We anticipate that the information gained from the present study will certainly augment future research work, and provide some novel insights about the prevention and control strategies against SARS-CoV-2 along with many other harmful viruses", conclude study authors.

And indeed, with the development of single-cell sequencing techniques and the unprecedented number of collaborative projects tackling this research question, the atlas for additional species could be generated at an accelerated pace. This could, in turn, help in controlling the current pandemic, but also serve as an early warning system for future threats.

This news article was a review of a preliminary scientific report that had not undergone peer-review at the time of publication. Since its initial publication, the scientific report has now been peer reviewed and accepted for publication in a Scientific Journal. Links to the preliminary and peer-reviewed reports are available in the Sources section at the bottom of this article. View Sources

Journal references:

Article Revisions

  • Mar 25 2023 - The preprint preliminary research paper that this article was based upon was accepted for publication in a peer-reviewed Scientific Journal. This article was edited accordingly to include a link to the final peer-reviewed paper, now shown in the sources section.
Dr. Tomislav Meštrović

Written by

Dr. Tomislav Meštrović

Dr. Tomislav Meštrović is a medical doctor (MD) with a Ph.D. in biomedical and health sciences, specialist in the field of clinical microbiology, and an Assistant Professor at Croatia's youngest university - University North. In addition to his interest in clinical, research and lecturing activities, his immense passion for medical writing and scientific communication goes back to his student days. He enjoys contributing back to the community. In his spare time, Tomislav is a movie buff and an avid traveler.

Citations

Please use one of the following formats to cite this article in your essay, paper or report:

  • APA

    Meštrović, Tomislav. (2023, March 25). Scientists evaluate SARS-CoV-2 infection risks in livestock, poultry, pets and wildlife. News-Medical. Retrieved on January 19, 2026 from https://www.appetitesciencelab.com/news/20200616/Scientists-evaluate-SARS-CoV-2-infection-risks-in-livestock-poultry-pets-and-wildlife.aspx.

  • MLA

    Meštrović, Tomislav. "Scientists evaluate SARS-CoV-2 infection risks in livestock, poultry, pets and wildlife". News-Medical. 19 January 2026. <https://www.appetitesciencelab.com/news/20200616/Scientists-evaluate-SARS-CoV-2-infection-risks-in-livestock-poultry-pets-and-wildlife.aspx>.

  • Chicago

    Meštrović, Tomislav. "Scientists evaluate SARS-CoV-2 infection risks in livestock, poultry, pets and wildlife". News-Medical. https://www.appetitesciencelab.com/news/20200616/Scientists-evaluate-SARS-CoV-2-infection-risks-in-livestock-poultry-pets-and-wildlife.aspx. (accessed January 19, 2026).

  • Harvard

    Meštrović, Tomislav. 2023. Scientists evaluate SARS-CoV-2 infection risks in livestock, poultry, pets and wildlife. News-Medical, viewed 19 January 2026, https://www.appetitesciencelab.com/news/20200616/Scientists-evaluate-SARS-CoV-2-infection-risks-in-livestock-poultry-pets-and-wildlife.aspx.

Comments

The opinions expressed here are the views of the writer and do not necessarily reflect the views and opinions of News Medical.
Post a new comment
Post

Sign in to keep reading

We're committed to providing free access to quality science. By registering and providing insight into your preferences you're joining a community of over 1m science interested individuals and help us to provide you with insightful content whilst keeping our service free.

or

While we only use edited and approved content for Azthena answers, it may on occasions provide incorrect responses. Please confirm any data provided with the related suppliers or authors. We do not provide medical advice, if you search for medical information you must always consult a medical professional before acting on any information provided.

Your questions, but not your email details will be shared with OpenAI and retained for 30 days in accordance with their privacy principles.

Please do not ask questions that use sensitive or confidential information.

Read the full Terms & Conditions.

You might also like...
Azelastine nasal spray prevents COVID-19 and rhinovirus infections