Advancing in vitro assays to model fibroblast-to-myofibroblast transition in fibrosis

This article is based on a poster originally authored by Fiona Leslie, Chloe Whiting, and Megan Webster.

TGF-β1-mediated activation of fibroblasts, their transition to α-SMA-expressing myofibroblasts, and the associated increase in the deposition and expression of extracellular matrix proteins represent key pathologic mechanisms of fibrosis.

Modeling this process in vitro enables the evaluation of potential anti-fibrotic therapeutics for their capacity to reduce or reverse fibroblast-to-myofibroblast transition (FMT).

The development and validation of robust assay systems require substantial time and effort.

Advancing in vitro assays to model fibroblast-to-myofibroblast transition in fibrosis

Image Credit: Newcells Biotech

Newcells Biotech’s team has worked diligently to overcome the many technical challenges to optimize their high-throughput, high-content imaging FMT assay. This article highlights several key difficulties and the corresponding resolutions.

Optimization of plate coatings

Advancing in vitro assays to model fibroblast-to-myofibroblast transition in fibrosis

Image Credit: Newcells Biotech

To guarantee consistent cell adherence to culture wells throughout the FMT assay process, including during mechanical washing, cell seeding densities and culture media were optimized to control cell proliferation.

After observing significant cell detachment as a result of mechanical washing, various plate coatings were compared to enhance fibroblast attachment and reduce assay variability. Further work was conducted to optimize immunocy-to-chemical detection of α-SMA and collagen 1.

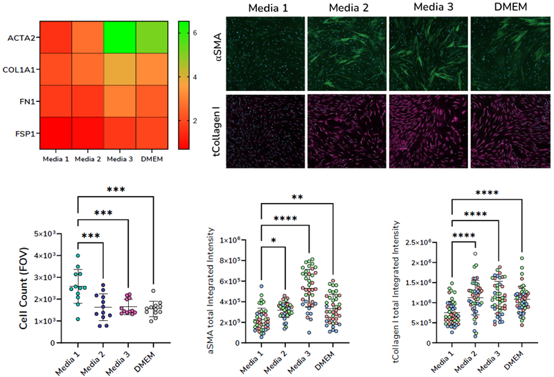
Optimization of culture media

Advancing in vitro assays to model fibroblast-to-myofibroblast transition in fibrosis

Image Credit: Newcells Biotech

Ensuring a consistent and substantial assay window is vital for establishing a reproducible in vitro assay for compound screening.

Assay culture media was optimized to promote the activation of primary fibroblasts following stimulation with TGF-β1. As shown in Figure 2, Media 3 promoted the expression of both α-SMA and collagen 1 at the gene and protein levels.

Together with refined segmental analysis masks, one can accurately detect changes in the deposition and expression of α-SMA and collagen 1 in response to treatment with potential therapeutic compounds.

Quantification of protein expression

Advancing in vitro assays to model fibroblast-to-myofibroblast transition in fibrosis

Image Credit: Newcells Biotech

To guarantee consistent data, independent of well position on the plate, α-SMA and collagen 1 were quantified after the stimulation of primary fibroblasts with increasing concentrations of TGF-β1 across both horizontal and vertical axes (arrows).

The effects of two different stimulation methods were also tested (dashes). Applied conditional formatting indicates increased expression of α-SMA and collagen 1, ranging from green to red, respectively.

Newcells Biotech’s FMT assay

Newcells’ FMT assay utilizes high-content imaging to assess the effects of potential therapeutics on fibroblast activation, collagen expression, and deposition in a high-throughput format.

Assay features:

  • Three validated primary HLF donors
  • High-throughput 384-well format
  • Six-point dose response for up to six TAs per plate
  • Six technical replicates per condition
  • Validated experimental assay controls

Available assay readouts:

  • Cell Number
  • αSMA
  • Collagen I

Acknowledgments

Produced from material originally authored by Fiona Leslie, Chloe Whiting, and Megan Webster from Newcells Biotech.

About Newcells Biotech

Newcells Biotech develops in vitro cell-based assays for drug and chemical discovery and development.

Using our expertise in induced pluripotent stem cells (iPSCs), cellular physiology, and organoid technology, we build models that incorporate the “best biology” for predicting in vivo behavior of new drugs.

Our experts have developed and launched assays to measure transporter function, safety, and efficacy in a range of cell and tissue types, including kidney, retina and lungs.

We have the capability to develop and implement protocols to measure cilia beat frequency and toxicity on small airway epithelial cells model, retinal toxicity and disease modelling on retinal organoids and retina epithelium, as well as drug transport in the kidney, DDI and nephrotoxicity across human and a range of preclinical species.


Sponsored Content Policy: News-Medical.net publishes articles and related content that may be derived from sources where we have existing commercial relationships, provided such content adds value to the core editorial ethos of News-Medical.Net which is to educate and inform site visitors interested in medical research, science, medical devices and treatments.

Last Updated: May 13, 2025

Citations

Please use one of the following formats to cite this article in your essay, paper or report:

  • APA

    Newcells Biotech. (2025, May 13). Advancing in vitro assays to model fibroblast-to-myofibroblast transition in fibrosis. News-Medical. Retrieved on January 16, 2026 from https://www.appetitesciencelab.com/health/Advancing-in-vitro-assays-to-model-fibroblast-to-myofibroblast-transition-in-fibrosis.aspx.

  • MLA

    Newcells Biotech. "Advancing in vitro assays to model fibroblast-to-myofibroblast transition in fibrosis". News-Medical. 16 January 2026. <https://www.appetitesciencelab.com/health/Advancing-in-vitro-assays-to-model-fibroblast-to-myofibroblast-transition-in-fibrosis.aspx>.

  • Chicago

    Newcells Biotech. "Advancing in vitro assays to model fibroblast-to-myofibroblast transition in fibrosis". News-Medical. https://www.appetitesciencelab.com/health/Advancing-in-vitro-assays-to-model-fibroblast-to-myofibroblast-transition-in-fibrosis.aspx. (accessed January 16, 2026).

  • Harvard

    Newcells Biotech. 2025. Advancing in vitro assays to model fibroblast-to-myofibroblast transition in fibrosis. News-Medical, viewed 16 January 2026, https://www.appetitesciencelab.com/health/Advancing-in-vitro-assays-to-model-fibroblast-to-myofibroblast-transition-in-fibrosis.aspx.

Comments

The opinions expressed here are the views of the writer and do not necessarily reflect the views and opinions of News Medical.
Post a new comment
Post

While we only use edited and approved content for Azthena answers, it may on occasions provide incorrect responses. Please confirm any data provided with the related suppliers or authors. We do not provide medical advice, if you search for medical information you must always consult a medical professional before acting on any information provided.

Your questions, but not your email details will be shared with OpenAI and retained for 30 days in accordance with their privacy principles.

Please do not ask questions that use sensitive or confidential information.

Read the full Terms & Conditions.

You might also like...
Newcells Biotech launches high-content and high-throughput imaging suite to advance pre-clinical drug development programmes